国果教授课题组最新研究揭示家蝇天蚕素4衍生肽C18通过干扰线粒体功能发挥抗真菌作用

作者: 发布时间:2022年06月17日阅读次数:

2022314日,太阳成tyc33455ccwww病原生物学实验室国果教授团队在Frontiers in MicrobiologyIF=5.640JCR Q1;中科院二区)杂志上发表了题为A Cecropin-4 Derived Peptide C18 Inhibits Candida albicans by Disturbing Mitochondrial Function的研究论文。该研究发现,对源于家蝇的天蚕素4衍生肽C18对念珠菌表现出良好体外抗真菌活性,尤其对经典抗真菌药物氟康唑耐药的念珠菌有效。表型上观察到C18延缓白念珠菌的生长周期,损坏菌体结构,降低其毒力,其抗真菌机制涉及膜通透性改变和线粒体功能。这项工作不仅有助于理解抗菌肽发挥抗真菌作用的作用机制,而且为临床抗真菌治疗增加了新的选择可能。



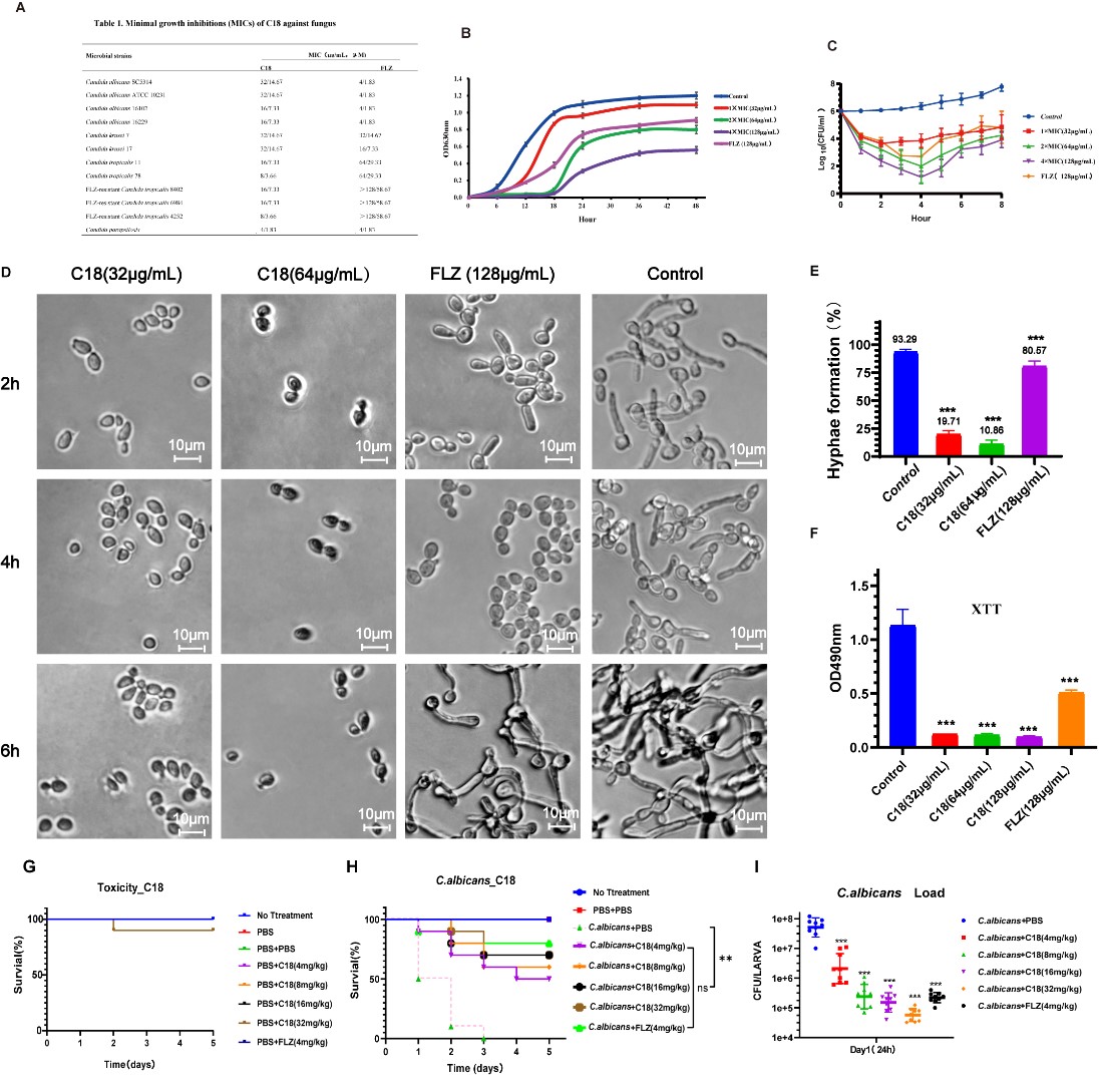
C18抗真菌活性与降低白念珠菌毒力

本研究发现C18对白念珠菌的最低抑菌浓度(MIC)为4~32μg/mL,对临床耐氟康唑的白念珠菌的MIC8~16μg/mL1~4 MICC18以浓度依赖方式延缓念珠菌进入对数生长期,在前4h可杀灭99%以上的白念珠菌。而且能抑制白念珠菌菌丝转换,降低酵母细胞发芽率,抑制生物膜的形成;提升念珠菌感染大蜡螟幼虫的存活率,降低幼虫体内的白念珠菌载菌量。总之,C18表现出明显的抗真菌活性和降低白念珠菌毒力的效应。





                                              


1. C18抗真菌活性与降低白念珠菌毒力


念珠菌作为临床最常见的条件致病性真菌,具有全球高感染率和死亡率,严重威胁着移植病人、艾滋病人等免疫功能低下患者的健康,但目前可用的抗真菌药物有限,还存在毒性和耐药性等缺陷,因此迫切需要开发新型、高效、低毒的抗真菌药物。近年来,来自于动物、植物、昆虫等免疫系统的抗菌肽,作为一种天然产物,具有广谱抗菌活性、不易产生耐药和低毒等优势,为越来越多的研究者青睐。本课题的研究对象C18是由天蚕素4经截短和电荷修饰后的含16个氨基酸的阳离子肽,其具有更广的抗菌谱,对耐甲氧西林的金黄色葡萄球菌和念珠菌表现出很强的抗菌活性,且分子量小,极大降低了合成成本,有进一步开发应用的市场前景和商业价值。

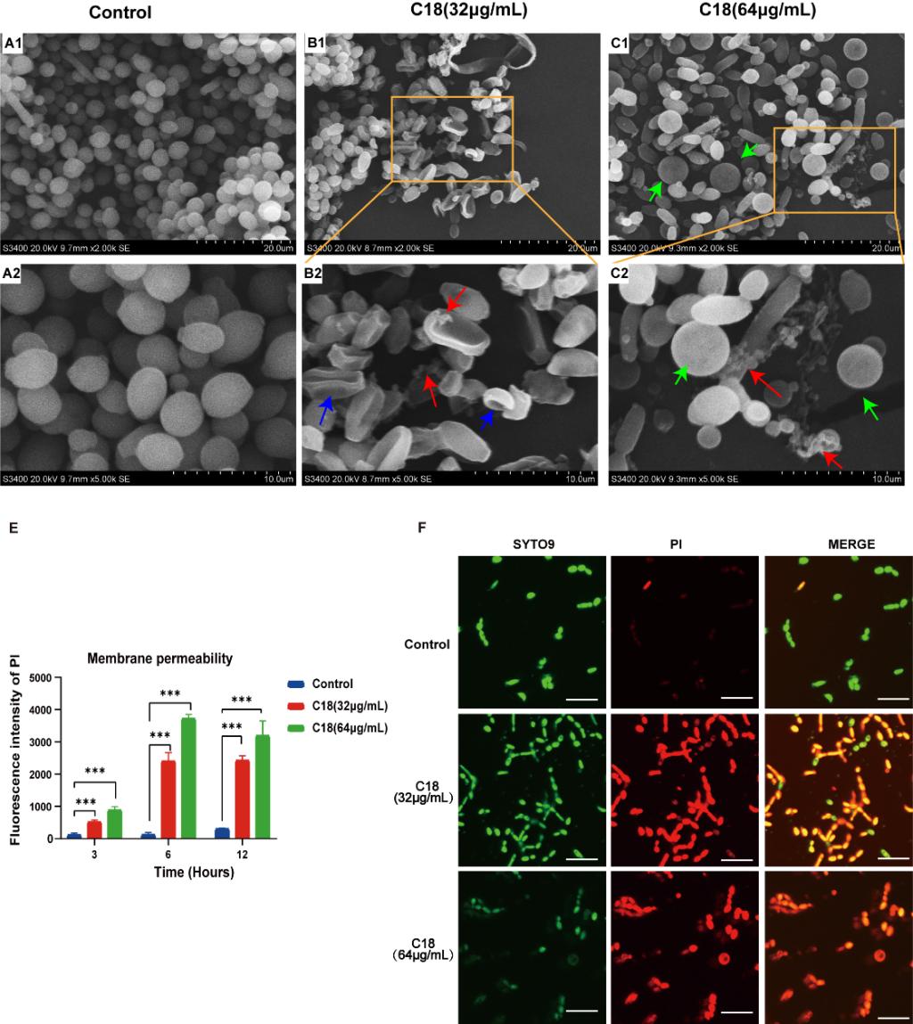
C18破坏细胞结构

C18处理白念珠菌后,菌细胞细胞壁疏松分散,表面出现粗糙或不规则,还出现内容物渗漏(红色箭头)、表面折叠或凹陷(蓝色箭头)、不同大小和细胞肿胀(绿色箭头)。在C18存在下观察到白念珠菌细胞壁的破坏,需要对膜损伤进行更密切的研究。利用PI摄取来研究C18对真菌细胞膜完整性的影响,发现C18以剂量依赖的方式促进白念珠菌细胞的膜通透性增加,活细胞数量减少。





                         

2. C18破坏细胞表面结构和增加细胞膜通透性



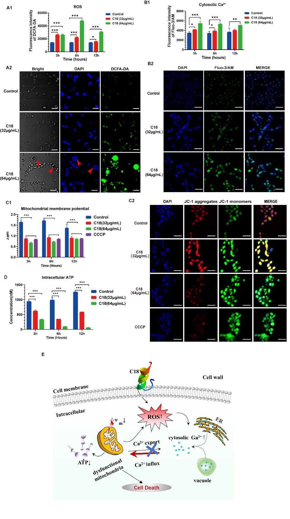
C18诱导ROSCa2+蓄积,触发线粒体功能障碍

C18处理后,白念珠菌细胞的ROS水平以剂量依赖的方式增加,6h ROS水平达到最高,胞质Ca2+水平和荧光强度增高,线粒体膜电位(ψm)降低,APT耗竭。表明C18干预造成胞质内ROS蓄积和Ca2+转运失衡,当线粒体被ROS损伤,引起氧化应激,诱导细胞凋亡或死亡,细胞中产生更多的ROS;另一方面,线粒体也是一个动态的Ca2+存储库,调节线粒体和细胞质之间的Ca2+平衡。ψm极化和ATP消耗表明C18促进细胞内ROS生成和Ca2+蓄积,进而诱发线粒体功能障碍。






3. C18诱导ROSCa2+蓄积,触发线粒体功能障碍

更多详细内容,可阅读原文

原文链接:https://pubmed.ncbi.nlm.nih.gov/35531288/