实验室吴家红教授课题组的研究成果“SARS-CoV-2 ORF3a positively regulates NF-kB activity by enhancing IKKb-NEMO interaction”于近日在线发表于Virus Research杂志(IF = 6.286,JCR Q2)。聂映副教授及指导的研究生牟露敏为共同第一作者,吴家红教授为通讯作者。

新型冠状病毒肺炎(Coronavirus Disease 2019)是由新型冠状病毒(Severe Acute Respiratory Syndrome Coronavirus 2)感染引起的全球性大流行病,现已成为全球最严重的公共卫生问题。SARS-CoV-2感染主要是通过人类的呼吸道,引起发热、干咳、疲劳、呼吸急促等症状。研究发现,重症新冠肺炎患者外周血中IL-2、IL-7、IL-10、GSCF、IP10、MCP-1、MIP1a、TNF-a等细胞因子水平显著升高,呈现细胞因子风暴的特点,会导致COVID-19患者出现急性呼吸窘迫综合症、多器官功能衰竭和其他危及健康和生存的症状。
NF-kB信号通路是SARS-CoV-2感染诱导炎症细胞因子/趋化因子反应的中心信号通路。近来,一些研究显示SARS-CoV-2编码蛋白与NF-kB途径的激活有关,其中辅助蛋白作为SARS-CoV-2感染过程中的重要毒力因子,在机体感染和致病机制中发挥至关重要的作用。然而,其在NF-kB信号通路活化过程中的具体功能及分子机制有待进一步研究。
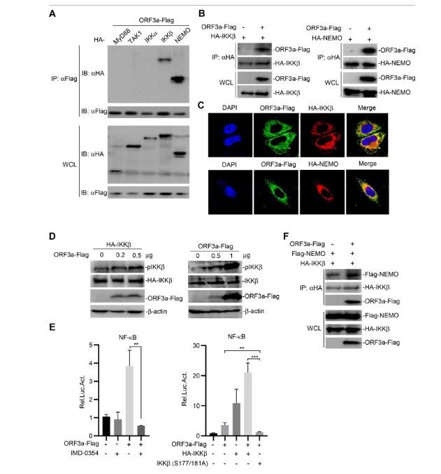
在本研究中,为了进一步阐明SARS-CoV-2激活NF-kB信号通路中的具体分子机制。作者利用分子克隆技术构建22个SARS-CoV-2真核蛋白表达质粒,并通过Western blot检测各编码蛋白的表达。随后,作者通过双荧光素酶报告基因试验筛选获得对NF-kB启动子活性有明显促进作用的辅助蛋白ORF3a(Fig.1),并深入揭示ORF3a蛋白在NF-kB信号通路活化中的功能及作用机制(Fig.2)。该研究发现促进我们对新冠病毒引起的免疫病理的认识,并提供潜在的药物靶标分子。

Fig.1 ORF3a显著激活NF-kB启动子活性,*p<0.05, **p<0.01, ***p<0.001。

Fig.2 ORF3a蛋白与IKKb、NEMO蛋白相互作用, **p<0.01。
本研究由国家自然基金、贵州省科技厅基础研究计划及贵州省教育厅青年人才成长计划资助完成。
原文链接:
https://doi.org/10.1016/j.virusres.2023.199086.