实验室张科副教授课题组与美国St. Jude儿童医院研究人员合作发表long COVID方面论文
来源:
发布时间 : 2023-03-21
点击量:
张科副教授课题组与美国St. Jude儿童医院研究人员合作研究的课题“Evaluation of a functional single nucleotide polymorphism of the SARS-CoV-2 receptor ACE2 that is potentially involved in long COVID”2022年7月18日以Brief Research Report Article形式在线发表于Frontiers in Genetics杂志(IF = 4.772,JCR Q1,中科院3区),引发广泛关注。

自2019年末,新冠肺炎(COVID-19)开始全球大流行至今,已造成人类数以亿记的感染病例,以及几百万例死亡病例,严重影响全球社会秩序和经济发展。目前,经过流行病学家和传染病学家的持续追踪调查,发现新冠肺炎痊愈后的患者,仍有可能出现一系列症状和体征,如疲劳、呼吸困难、头痛、焦虑,抑郁、认知障碍(脑雾)、咳嗽、关节炎、胸痛、嗅觉和味觉障碍以及持续的肌痛等,目前被认为属于long COVID,即长期新冠肺炎。国际权威机构将long COVID定义为:在与新冠肺炎一致的感染期间或之后出现的,且持续12周以上,无法通过其他诊断进行解释的一系列症状和体征。
通过全基因组关联分析(Genome Wide Association Study, GWAS)研究发现,有一系列人体相关基因及其蛋白产物可能高度参与了特定人群的COVID-19和long COVID发生发展,其中与新冠病毒(SARS-CoV-2)感染密切相关的细胞受体ACE2得到了较多关注。ACE2是SARS-CoV-2识别、黏附和侵入细胞的门户蛋白,同时ACE2也参与肾素-血管紧张素系统,其功能是水解血管紧张素(Ang)I并转化为Ang(1-9),同时直接切割Ang II并转化为Ang(1-7)。Ang II是较强的血管收缩剂,因此ACE2高表达可以抑制血压增高。通过大量的临床观察和流行病学调查以及GWAS研究,发现高血压是重症COVID-19的显著独立危险因素,ACE2与COVID-19的联系不仅体现在病毒识别、黏附和侵入靶细胞方面,也体现在对机体血压调控导致COVID-19加重或减轻方面。因此,我们认为对于ACE2与COVID-19以及long COVID的联系需要辩证看待,即在病毒感染早期,需要细胞膜表面的ACE2高表达,但在病毒感染后期,ACE2高表达抑制血压增高,可能是缓解新冠肺炎不向重症方向发展的关键因素。但在long COVID中,患者症状和体征集中在神经系统异常,而在脑神经细胞,甚至脑干部分,均能高表达ACE2,这很可能解释了long COVID中的一系列症状和体征,如认知障碍(脑雾),同时亦有大量研究证实新冠病毒能够感染脑神经细胞。
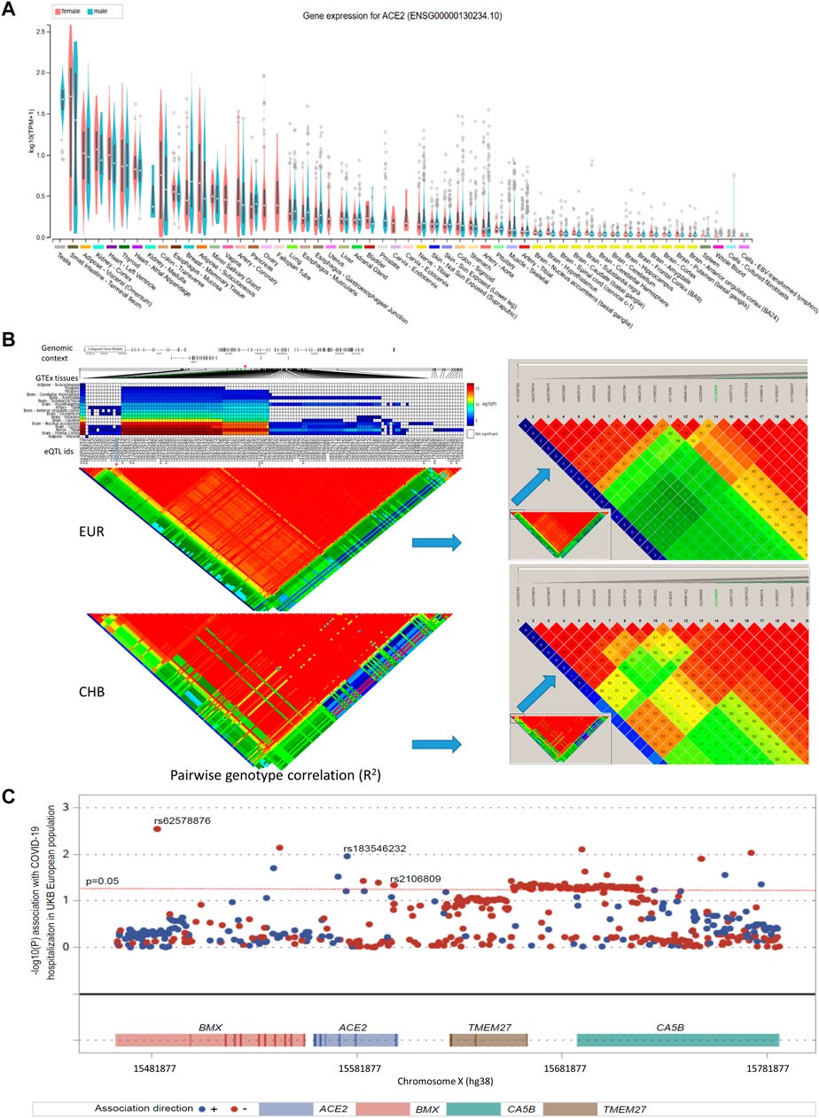
我们的研究在GTEx gene expression database 和European brain eQTL database (Braineac)数据支撑下,发现ACE2在亚洲人中常见的一个基因多态性位点(rs2106809*G)可能可影响ACE2的表达,携带有rs2106809*G的人群患重症新冠肺炎的比例显著低于携带rs2106809*A的人群(p = 0.047)(Fig. 1),随后我们以双荧光素酶实验证实了rs2106809*G确实能够显著增加ACE2的表达(p < 0.05) (Fig. 2)。该研究发现将为继续深入研究影响long COVID的遗传因素做出贡献。

Fig. 1 多个 GTEx 组织中的 ACE2 表达 (图A);欧洲和亚洲汉族人群之间 ACE2 GTEx 表达数量性状位点 (eQTL) 的 LD 模式(MAF > 0.05)比较(图B);以及 rs2106809 与COVID-19 欧洲人群住院治疗之间关联(C)。

Fig. 2 双荧光素酶实验测定HEK293T和A549细胞中ACE2启动子区域rs2106809*G和rs2106809*A表达差异 (*: p < 0.05)。
本研究得到贵州省科技厅科技支撑计划([2020]4Y163)和贵阳市科技局新冠肺炎专项课题([2020]-10-2) 资助,在此表示衷心感谢。
原文链接:https://www.frontiersin.org/articles/10.3389/fgene.2022.931562/full